Synthetic Receptors for IL-23

NU 2024-093

SHORT DESCRIPTION

Synthetic IL-23 receptors for cell engineering to enable real-time sensing and drive precise autoimmune and cancer immunotherapy interventions.

INVENTORS
  • Joshua Leonard*
    • McCormick School of Engineering, Department of Chemical and Biological Engineering
  • Aaron Morris
  • William Corcoran
* Principal Investigator

NU 2024-093

IP STATUS

US Patent Pending (19/237,257)

DEVELOPMENT STAGE

TRL-3 Experimental Proof-of-Concept: In vitro demonstration validates the core function of synthetic IL-23 receptors.

BACKGROUND

Immune system dysfunction, particularly autoimmunity, affects millions worldwide. Interleukin 23 (IL-23) is an inflammatory cytokine secreted by activated immune cells that plays a key role in the development of inflammation, autoimmune disease, and the onset and progression of cancer. Several biologic drugs targeting IL-23 have been developed for treating autoimmune diseases including psoriasis and Crohn’s disease. Although effective, these drugs are systemic in nature, only target one element of the inflammatory cascade, and require frequent injection, thus resulting in limited efficacy and imposing a high burden on patients. Cell therapies are a promising alternative for durable treatment of autoimmunity given they can be longer acting, can target and infiltrate specific tissues, and can be genetically engineered to deliver therapeutic products in response to specific environmental cues. However, for these therapies to fulfill that promise, the development of new receptors for cell engineering capable of sensing soluble cues and relaying that detection through orthogonal mechanisms independent of native pathways to trigger specific therapeutic functions is needed.

ABSTRACT

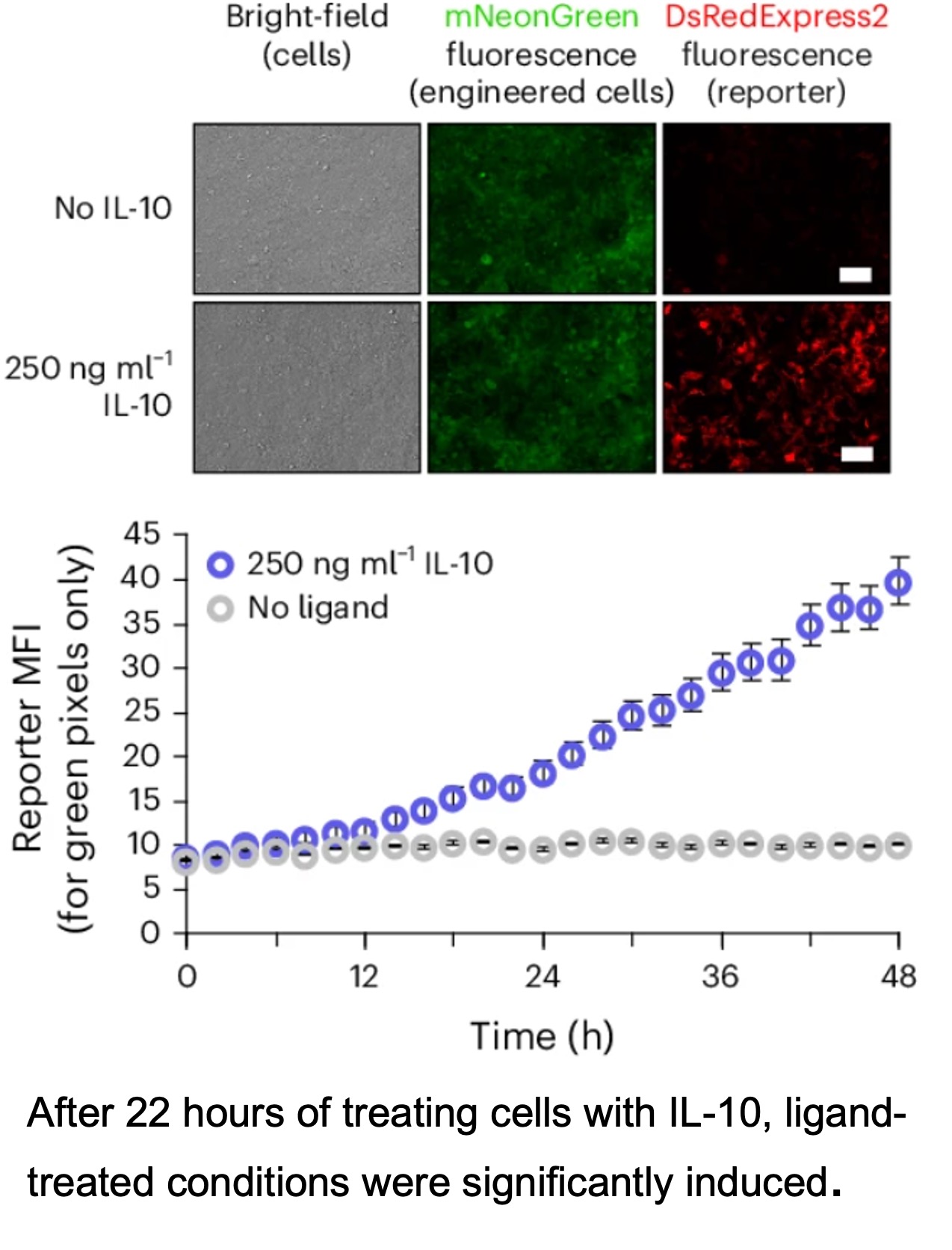
After 22 hours of treating cells with IL-10, ligand-treated conditions were significantly induced.Northwestern researchers have engineered synthetic receptors for interleukin-23 that convert natural soluble cytokine detection into a controlled, orthogonal signaling event. This technology converts human cytokine receptors into self-contained biosensors, preserving native ligand specificity while signaling through insulated, non-native pathways for safer, more programmable cell therapies. Its robust, modular architecture is tolerant to expression-level variability, supports multiplexed soluble-cue sensing and Boolean logic, and integrates cleanly with CARs and other effectors, thus reducing tuning burden and accelerating translation across cell types and delivery modalities. These receptors function in mammalian cells, demonstrate robust in vitro activity, and lay the groundwork for engineering tunable biosensors to program cellular responses in autoimmune and cancer immunotherapy applications.

APPLICATIONS

  • Integration into CAR T cell therapies to enhance cell-based immunotherapies
  • Programmable cell therapies to enable controlled therapeutic responses
  • Biosensing to provides real-time monitoring of cytokine levels
  • Research tool for cytokine signaling to facilitate studies on immune modulation

ADVANTAGES

  • Enhances specificity by offering orthogonal signaling that minimizes crosstalk with native pathways
  • Durable response for long-lasting cell therapy effects compared to transient drug delivery
  • Flexible design with adaptable architecture for diverse cytokine targets and applications
  • Scalable manufacturing and integration ease into existing cell therapy production pipelines

PUBLICATIONS

CATEGORY/INDUSTRY PIPELINE

Biomarkers & Biomedical Research Tools; Therapeutics

KEYWORDS

synthetic receptor, IL-23, cytokine biosensor, cell therapy, autoimmunity, autoimmune disease, immunology, immunotherapy, orthogonal signaling, cell engineering, synthetic biology, targeted therapy, precision medicine

Patent Information: