T Cells Targeting Misformed Proteins to Treat Neurodegenerative and Muscular Diseases

Antigen-specific immunotherapy with engineered cytotoxic T cells targeting misformed proteins to treat neurodegenerative and muscular diseases.
Problem:
Neurodegenerative and muscular diseases, such as amyotrophic lateral sclerosis (ALS), inclusion body myositis (IBM), and Alzheimer’s disease (AD), collectively affect over 5 million adults in the United States. Patients with these diseases suffer from progressive muscle weakening and/or neuron degeneration, which often leads to death; despite extensive research, no effective treatments currently exist. Scientific evidence suggests that antigen-specific T cells may play a role in these diseases, but the development of antigen-specific therapies have been limited by the lack of understanding in the antigen and T cell receptor (TCR) pairs that drive these diseases and difficulties in identifying antigen targets.
Solution:
In many ALS, IBM, and AD patients, abnormal buildup and dysfunction of a DNA-binding protein causes misformed short proteins called cryptic peptides. These peptides are promising candidates for antigen-specific immunotherapy: antigen-specific TCRs and engineered cytotoxic T cells expressing these TCRs could be used for early detection and/or treatment of neurodegenerative and muscular disorders.
Technology:
 The inventors identified critical TCR sequences and cryptic peptide antigens, which were then used to engineer cytotoxic T cells to treat various neurodegenerative and muscular diseases. Single cell sequencing was performed to profile TCRs present in donors with ALS and IBM, resulting in identification of antigen-specific TCRs capable of recognizing cryptic peptides. Cytotoxic T cells expressing these TCRs successfully killed abnormal neurons, showing the potential for using these TCRs in T cell-based immunotherapies for neurodegenerative and muscular diseases. These TCRs can be used to generate humanized mouse models to understand disease mechanisms and advance therapies.
Advantages:

Engineered cytotoxic T cells expressing a TCR against a cryptic peptide killed more abnormal neurons compared to a control.
Cryptic peptides are strong candidates for T cells responses as they are not present during T cell selection.
Antigen-specific T cell therapies are an improvement over allogenic T cell therapies.
Stage of Development:

Target Identified


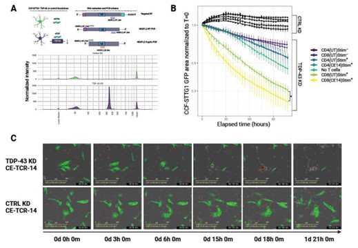
Cytotoxic T cells expressing cryptic peptide-specific TCRs efficiently killed abnormal neurons. A) A neuron cell line was engineered to express reduced amounts of a DNA-binding protein, resulting in abnormal cryptic peptide formation. B) Cytotoxic T cells expressing cryptic peptide-specific TCRs (yellow) killed more abnormal neurons than the cytotoxic T cells with a control TCR (light green). C) Timelapse images showing that cytotoxic T cells expressing cryptic peptide-specific TCRs (top) killed abnormal neurons but not normal neurons (bottom). </rss.caption
Intellectual Property:

  • Provisional Filed

Reference Media:

Campisi, L et al. Nature, 2022 June, 606 (7916): 945. 


Desired Partnerships:

  • License
  • Co-development

Docket#: 25-10868

Patent Information: